疫情哄抬口罩价 全国超60家药店违法被罚
北京处罚多起哄抬口罩价格事件

来源:北京市场监督管理局
日前,北京市朝阳区针对哄抬口罩价格、不明确标识口罩价格等违法行为,开出了6张罚单,其中,北京东升天保堂连锁药店有限公司十里河店、北京百好堂医药经营有限公司第七分店、北京华辰康泰医药有限公司3家药店在疫情防控期间,均存在哄抬口罩价格的违法行为。朝阳区市场监管局拟分别对这3家药店处以50万元至300万元的罚款。
而另外3家药店,北京东方康盛大药房有限公司第五分公司、北京乐民新农超商贸中心朝阳分部、北京优正堂大药房有限公司因存在未标识口罩价格的违法行为,朝阳区市场监管局拟分别处以5000元罚款。
此前,据北京市市场监督管理局1月29日公布的数据显示,自1月23日以来,北京已累计对31件价格违法案件立案调查,其中1月28日立案15件。
1月30日,北京市市场监督管理局又曝光了“一批典型案例”显示,北京百好堂医药经营有限公司第七分店、北京太和保兴大药房有限公司阜成门店、北京好得快医药有限公司第十大药房、新龙药业集团京芝堂(北京)医药连锁有限公司牌楼店、北京百信仁康大药房有限公司第一诊所5家药店,在疫情防控期间,存在哄抬口罩价格、不按规定明码标价的违法行为,分别被依法拟处罚款50万元以上、罚款5万元以上50万元以下、罚款1000元、罚款5000元、罚款5000元。
两家企业被罚300万
记者注意到,除了北京市开出了最高300万的罚单外,国家市场监督管理总局公布的“防控疫情期间各级市场监管部门查办的价格违法典型案件”和“哄抢口罩价格典型案例”显示,北京市济民康泰大药房丰台区第五十五分店、天津市旭润惠民大药房连锁有限公司柳盛道分公司2家也分别因哄抬口罩价格拟被罚款300万元。

来源:国家市场监督管理总局
天眼查显示,北京济民康泰大药房有限责任公司丰台区第五十五分店成立于2019年7月9日,该店母公司为北京济民康泰大药房有限责任公司,成立于2007年12月,法人为王剑锋,其名下有10家公司。
在此次借疫情哄抬物价被处罚之前,2016年至2019年期间,北京济民康泰大药房有限责任公司旗下子公司北京济民康泰大药房有限责任公司朝阳店、北京济民康泰大药房有限责任公司朝阳第二十七分店等8家子公司曾因未开具标明规定内容的销售凭证、未按药品分类管理规定的要求凭处方销售处方药等原因被处罚累计10次。

来源:天眼查
天眼查显示,另一家被罚300万元的企业“天津市旭润惠民大药房连锁有限公司柳盛道分公司”成立于2019年7月,开业尚不到一年,就接到高额罚单。
大参林旗下公司因价格欺诈被罚
记者梳理发现,在本次疫情期间被罚的药店里,还包括上市公司大参林(SH:603233)的旗下企业。
广东省市场监督管理局1月29日发布的“第一批价格违法典型案例公告”及2月1日发布的“疫情防控期间违法违规企业名单的通告”显示,位于广州市海珠区的祺和药业等16家企业或药店因哄抬口罩价格等行为被处罚,而大参林旗下“云浮市大参林药店有限公司云安镇安分店”也在这16家被处罚的企业之列——因“其待售的非接触式红外体温计、电子血压计(智能臂式)的价格签所标示原价属于虚假,均未以原价对外销售过”,该店被云浮市云安区市场监管局查处。
天眼查显示,云浮市大参林药店有限公司云安镇安分店是云浮市大参林药店有限公司的子公司,云浮市大参林药店有限公司是大参林的全资子公司。
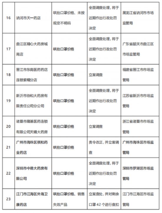
附:疫情期间因哄抬口罩价格被处罚企业名单(部分)(记者 牛荷)







